Now all we need is a driver's license
In my recent post, “Computer Land,” I said something that turned out to be false:
“I’ve found exactly the right thing. It’s quite big. Literally. It’s double big.”
Well, it turned out not to be double big. But I’m announcing it today, nevertheless. Here’s our new project:
In a nutshell, we’re converting this city bus into a tiny house on wheels. The conversion is phase 1 and will take, at the very least, a full year. Phase 2 is that we — me, my wife Kiki, and our four cats — will live in it and travel Europe for a while.
The thing that’s not double big about it is that it’s only a single-floor bus. The original (completely mental) plan was to convert a double-decker bus. Over the past 10 months, we’ve been around the Netherlands and Germany, looking at a few of them.
But suitable options turned out few and far between. Ultimately, we settled for a mighty double-decker Setra from the 90s. We even made a down payment, and last week, we visited the dealer for a final inspection. Here’s Kiki “inspecting”:
That final inspection turned out to be a deception. Getting this monster on the road would take another € 20 - 30K worth of repairs on top of the already not-super-friendly list price. So the double-decker dream died there and then.
But we were on a mission. After swallowing the bad news, we walked onto the dealer’s lot and picked a different bus, which is the one in the first picture.
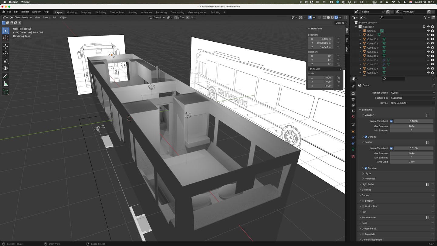
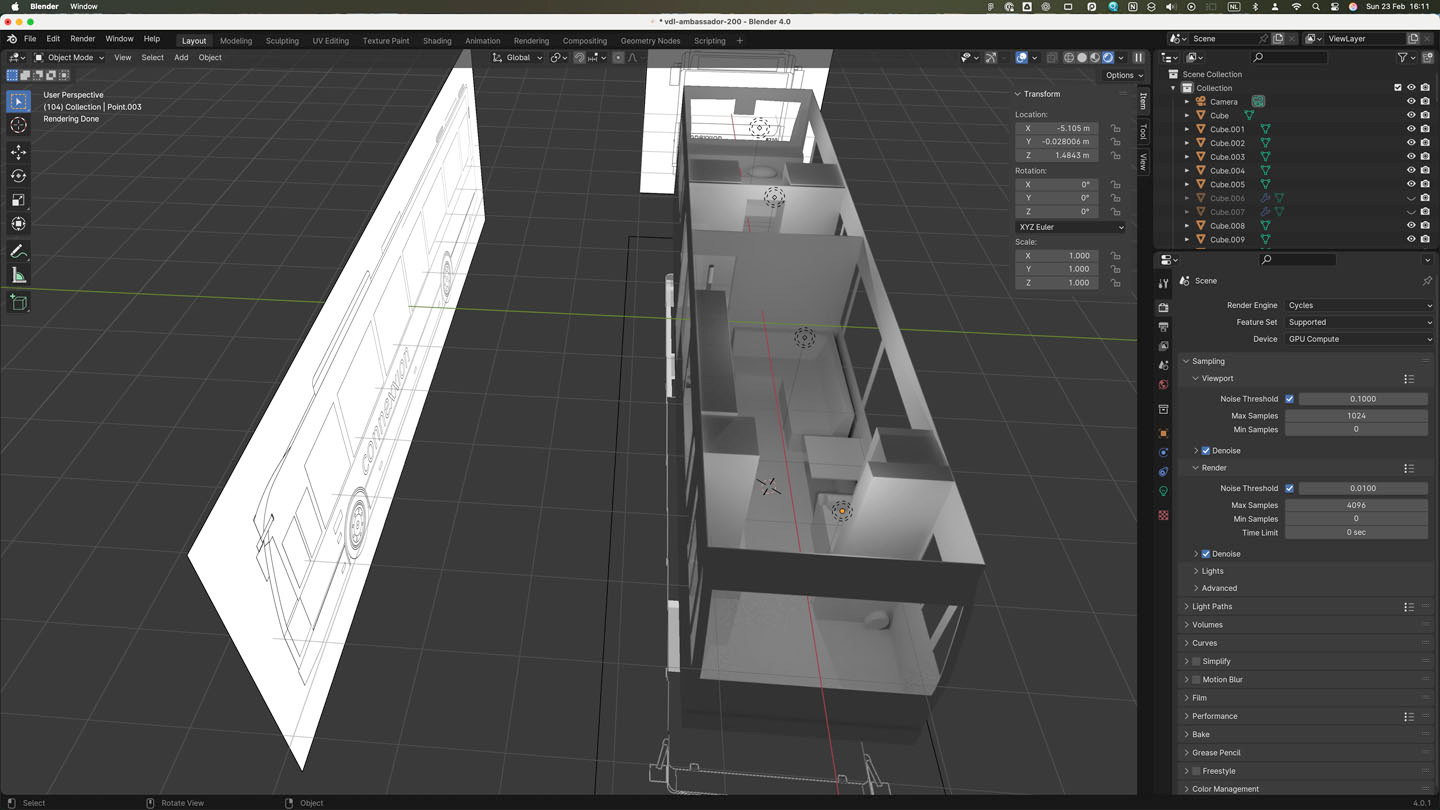
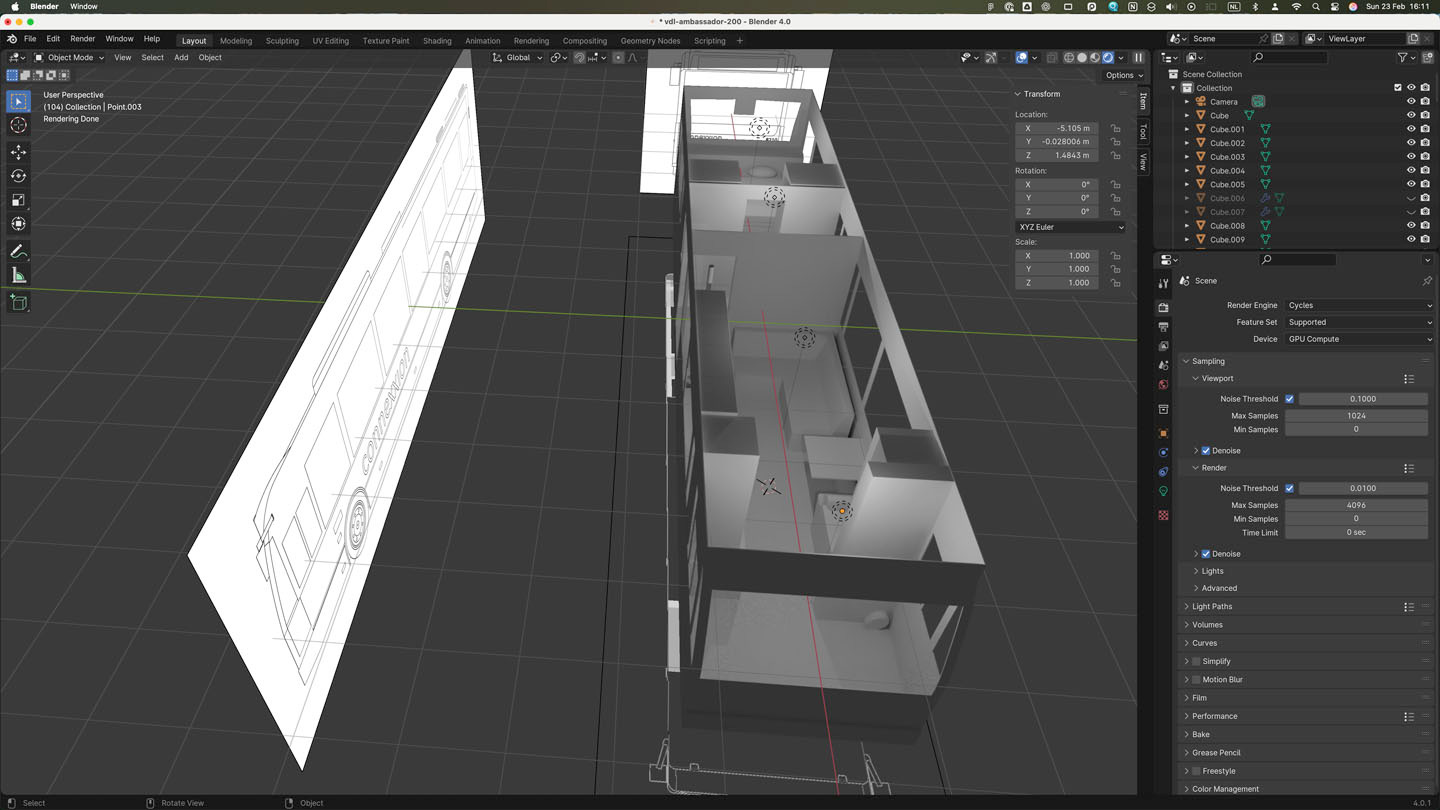
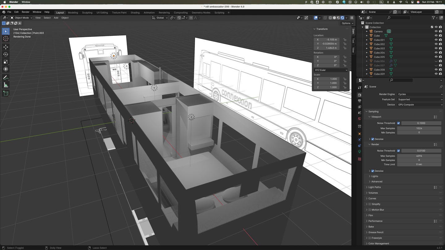
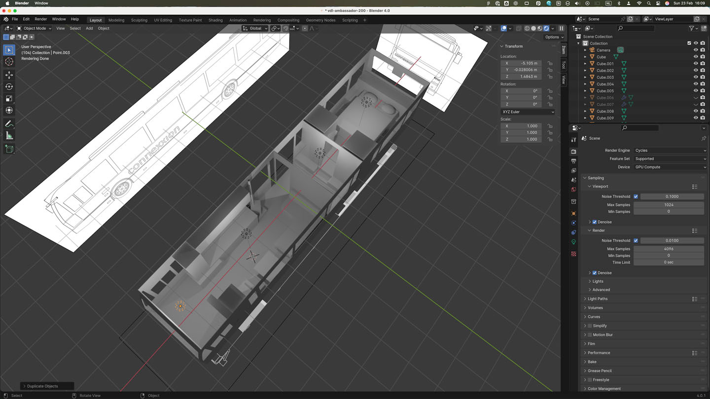
We’re excited to start this project, and we’re already working on some layouts. Here are some quick viewport renders showing a bed and other grey objects:
That’s all there is on the bus for now. If you’d like more frequent updates, subscribe to our Instagram: @12metermansion.
Oh. And we don’t have the required driver’s license yet.
Talk soon.





